Cascade Divider met opamps
Met een breadboard en verschillende weerstanden hebben we een cascade divider opgebouwd bestaande uit weerstanden. De weerstanden verhouden zich factor tien, zodat deze niet veel belasting vormen voor de volgende spanningsdeler.
Dit blijkt geen ideale spanningsdeler te zijn. Er treden verliezen op, dit is waarneembaar op het oscilloscoop scherm. Dit komt door de belasting van de volgende schakeling.
Om de behandelde basis opamp schema's te gebruiken, nemen we een opdracht mee om thuis aan te werken:
"Mijn vraag aan jullie is om na te denken over hoe je een opamp (of meerdere, mag je zelf bedenken) kunt gebruiken om de belasting voor een spanningsdeler veel kleiner te maken. Probeer je gedachten in een document te zetten, ook als je er niet uitkomt. Maak een tekening hoe je alles aan zou sluiten en neem die op in je document. Die tekening mag je van mij gewoon op papier maken en dan een fotootje ervan maken, je mag hem ook in Visio of zo tekenen."
Hiermee ging ik enthousiast mee aan het werk. In EWB (electronic workbench) ben ik een schema met een opamp gaan opbouwen. Helaas begrijp ik niet goed hoe ik de scoop moet gebruiken in dit programma. Dit werkt niet helemaal lekker. Misschien is de software wel te oud. Daarom de simulator gebruikt die Jan heeft aan geboden:
Simulator
Toch werkt deze simulator niet helemaal prettig. De weerstandswaarden zijn slecht aanpasbaar en de scoopbeelden zijn slecht uit te lezen. Nadat ik mij verder verdiept hebt in EWB, krijg ik het wel voor elkaar om de Scoop beelden goed aan te zetten.
Als keuze voor een basis opamp schema heb ik voor de niet inverteerde versterker gekozen:


Echter kan deze alleen het signaal positief versterken en daarom heb ik een schema gebouwd met de niet inverterende versterker:

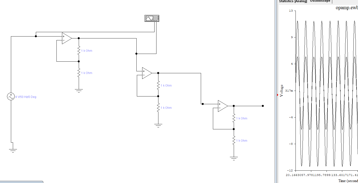
Toen ik hier een schema in de simulator heb opgebouwd, kwam ik er achter dat deze natuurlijk ook last heeft van de achterliggende belasting. Het schema zag er als volgt uit:

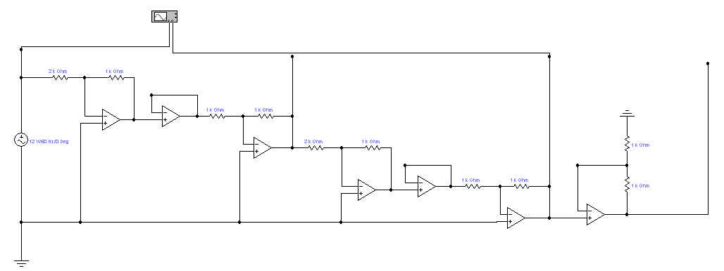
Daarom toch weer gebruik gaan maken van de inverterende versterker schakeling, maar dan met een spanning volger en daarna weer een inverterende versterker om het signaal weer te inverteren. Per divider gebruik ik nu in het schema 3 opamps. Een enkele schakeling ziet er als volgt uit:

De tweede spanningsdeler is een herhaling van de eerste deler. De laatste spanningsdeler heeft geen last van achterliggende belasting. Voor de laatste spanningsdeler kan weer een niet-inverterende versterker gebruikt worden. Het is een behoorlijk circuit geworden voor het resultaat, echter is het resultaat echt ideaal, zonder verliezen. Het eind resultaat ziet er als volgt uit:

Ojee, voor de laatste verster trap heb ik verkeerd nagedacht. Hier dacht ik zuiniger te zijn door minder componenten te gebruiken. Echter dat werkt niet. Met een niet-inverterende versterker is het niet mogelijk om het signaal negatief te versterken. Daarom zal het schema er toch nog anders uit te komen zien. Als volgt:

Helaas heeft de scoop de beschikking over 2 kanalen en lukt het mij niet om alle signalen tegelijk in een grafiek af te beelden. Daarom staan deze hieronder los van elkaar getoond. Iedere versterker trap wordt getoond ten opzichte van de spanningsbron:
Trap 1:

Trap 2:

Trap 3:
