Uitwerking huiswerk
Opnieuw bespreken we eerst de opgave. Dit geeft mij direct een ander inzicht. Dit geldt voor de meeste studenten. Super leuk hoe Jan het ineens vereenvoudigen kan.
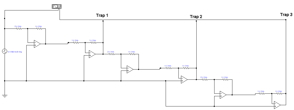
De uitgang van een Opamp gedraagd zich als een spanningsbron. Dit betekend dat de belasting geen invloed heeft op het circuit. Daar waar ik in de schakeling een extra spanningsvolger heeft toegevoegd, is dat niet nodig. Het schema die ik heb gebouwd kon eenvoudiger:

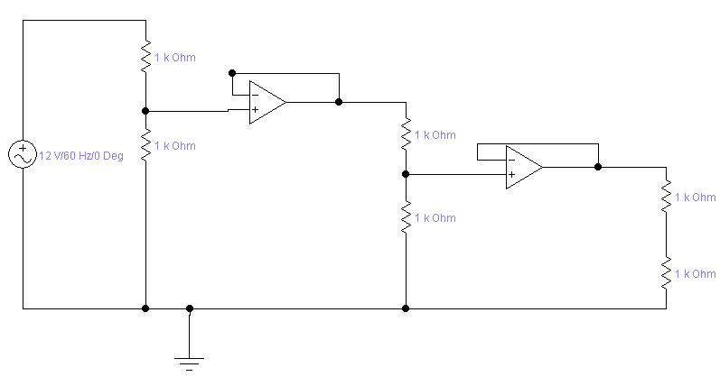
De oplossing kon veel makkelijker. De meest eenvoudige oplossing is:
